Process Flow and Service Blueprint

UX Techniques

Ideation, Requirements Elicitation, Usability Testing

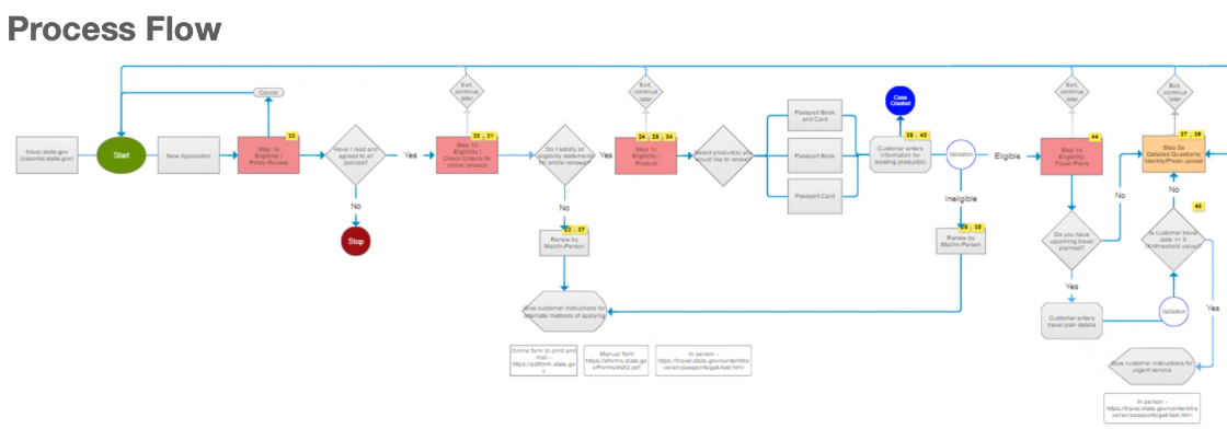
Problem

The Passport development team needed a visualization of the process flow a customer may take when renewing their passport, but they were not sure of all the tasks involved with the process.

Solution

I collaborated with the UX designer assigned to the Passport agile team and came up with this process flow showing the use cases / scenarios. As shown, there are multiple decisions points that affected whether the user may continue with the journey (due to eligibility criteria).

Outcome

  1. I was able to help the business analysts, development team, and product owner better understand the use cases and scenarios that may occur for the customer.

  2. I helped teams plan better by providing them a visualization of how many steps and screen are involved with customer’s journey.

process flow diagram
Previous
Previous

Threat Detection System

Next
Next

Design System and Component Library